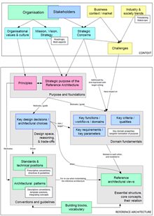
Generic structure
To create effective products, product lines, and portfolios, a reference architecture must do more than outline technical details. It should reflect organisational values, align with strategic concerns, and capture the domain fundamentals that define your products. It also needs to include key design space elements and reasoning lines that support trade-off analysis for optimal solutions.

The ArchWay project took a major step toward this goal by developing a reference Electronic/Electrical (E/E) architecture for professional vehicles. Its purpose? To guide future developments and foster a shared understanding across product lines, organizations, and disciplines - ensuring alignment between current architectures and future directions.
A key outcome of ArchWay is a generic structure for reference architectures, based on the US Department of Defense definition. This structure includes essential elements, their relationships, and the context in which the architecture is applied.
Why it matters
The generic reasoning methods behind this structure provide:
- Domain fundamentals – core concepts for thinking about solutions
- Design space and trade-offs – tools for weighing alternatives and balancing qualities to meet customer value requirements
This blueprint can be adapted to any context, making it a powerful foundation for consistent, scalable, and future-ready architectures.